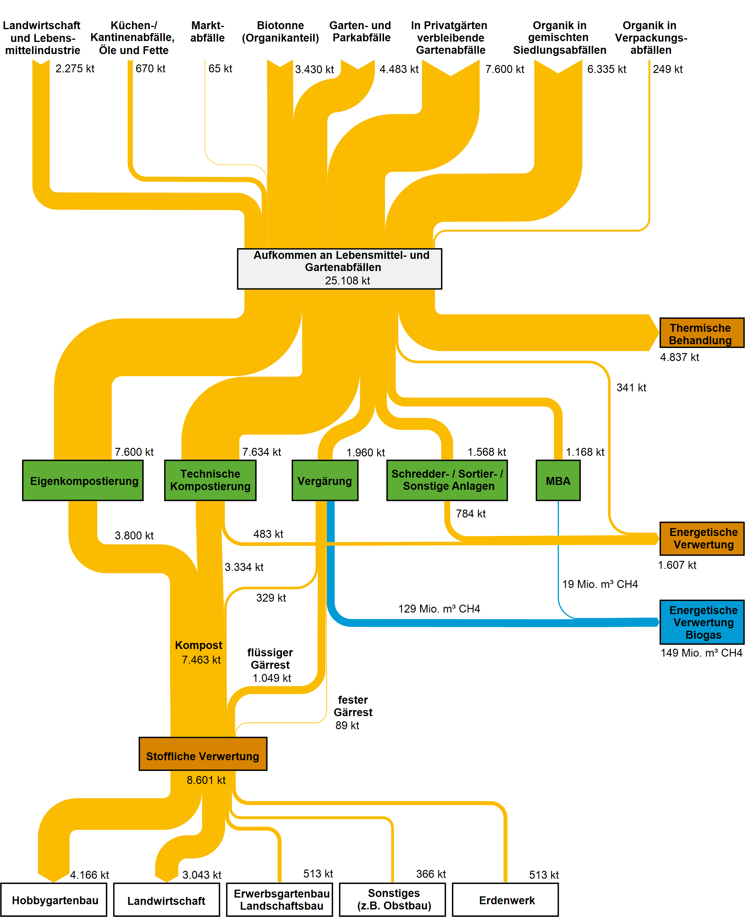
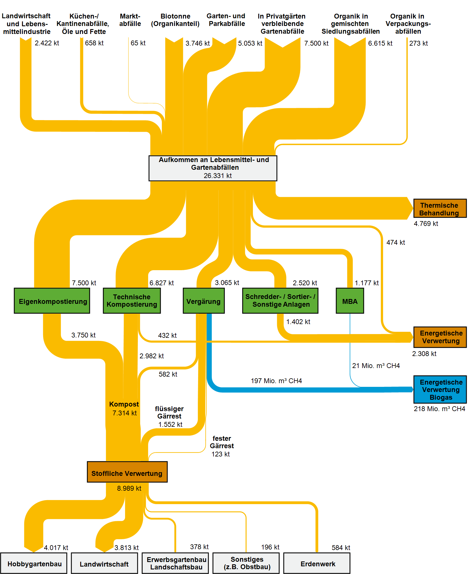
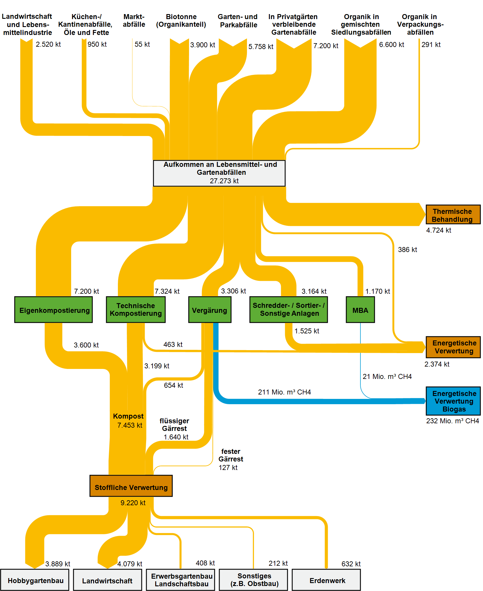
Hinweise zum Recycling
Im Gegensatz zu anderen Abfällen, die aufgrund ihrer Materialeigenschaften unmittelbar in ihre ursprüngliche rohstoffliche oder werkstoffliche Form zurückgeführt werden können, werden beim Recycling von Lebensmittel- und Gartenabfällen biologische Abbauprodukte erzeugt. Diese sind nach Ausbringung in die Natur wiederum Grundbausteine von Wachstumsprozessen. Zu den gängigsten stofflichen Verwertungsverfahren für Lebensmittel- und Gartenabfälle zählen Kompostierung und Vergärung bzw. eine Kombination beider durch Vergärung mit nachgeschalteter Kompostierung.
Bei der Kompostierung erfolgt ein Abbau der Organik unter Anwesenheit von Sauerstoff durch passive oder aktive Belüftung. Die ursprünglichste Form der technischen Kompostierung ist die Eigenkompostierung in privaten Gärten, welche den kleinstmöglichen Verwertungskreislauf darstellt.
Die Vergärung erfolgt dagegen in einer sauerstofffreien Atmosphäre, was zu einer Ausprägung anderer Bakterienkulturen führt, die u.a. Methan als Stoffwechselprodukt erzeugen. Neben flüssigen und festen Gärresten entsteht auf diese Weise mit dem Biogas ein energetisch verwertbarer Brennstoff.
Die durch die beiden Recyclingverfahren erzeugten Komposte und Gärreste stellen natürliche Düngemittel dar, die z.B. den Nährstoffbedarf landwirtschaftlich und hobbygärtnerisch genutzter Flächen decken können. Ihre Anwendung substituiert synthetischen Mineraldünger. Darüber hinaus lässt sich durch den Einsatz von Kompost in Blumenerde auch Torf substituieren.