Neue Studie zur Datenverfügbarkeit unter REACH
zum Vergrößern anklickenQuelle: Umweltbundesamt

Umweltbundesamt
zum Vergrößern anklicken
Studie „REACH-Compliance: Auswertung der Datenverfügbarkeit aus den REACH-Registrierungen – Teil 1: Screening der Stoffe > 1000 tpa“
In der ersten REACH Registrierungsphase (2010) mussten die Hersteller und Importeure von Chemikalien unter hohem Zeitdruck über 2.000 Stoffe bei der Europäischen Chemikalienagentur ECHA registrieren. Hierbei handelt es sich um wirtschaftlich wichtige Stoffe, deren Marktvolumen überwiegend mehr als 1.000 Tonnen pro Jahr beträgt. Im Auftrag des Umweltbundesamtes (UBA) prüfte das Bundesinstitut für Risikobewertung (BfR) für 1.814 Chemikalien aus der ersten Registrierungsphase anhand vorab festgelegter Entscheidungsbäume mit wissenschaftlich abgeleiteten Kriterien, ob sieben wichtige Datenanforderungen zu Toxikologie und Umweltgefährlichkeit erfüllt sind. Informationen zu diesen sieben Anforderungen sind entscheidend, um die Sicherheit von Chemikalien für Mensch und Umwelt zu beurteilen und besonders besorgniserregende Eigenschaften zu identifizieren.
Um die gesetzlichen Anforderungen einer Registrierung zu erfüllen, sind nicht zwingend experimentelle Daten erforderlich. REACH erlaubt in den Anhängen VII-X und vor allem in Anhang XI ausdrücklich, auf experimentelle Tests zu verzichten, Daten ähnlicher Chemikalien („read-across“) oder Ergebnisse von Struktur-Wirkungsmodellen („QSAR“) heranzuziehen. Zum Beispiel kann für einen Stoff mit bestimmten physikalisch-chemischen Eigenschaften auf einen aufwendigen Bioakkumulationstest verzichtet werden. Unerlässlich ist dabei, dass die registrierungspflichtigen Unternehmen die verwendeten Alternativmethoden oder Verzichtsgründe wissenschaftlich plausibel und nachvollziehbar erläutern, sowie nach den vorgegebenen Leitlinien dokumentieren.
ECHA prüft nur fünf Prozent der Dossiers auf Konformität (Compliance Check)
Bei der Dossierevaluierung prüft die ECHA, ob die gesetzlichen Anforderungen erfüllt (Compliance Check) und ob Testvorschläge angemessen sind. REACH verpflichtet die ECHA, mindestens fünf Prozent aller Registrierungsdossiers auf Erfüllung der gesetzlichen Anforderungen zu prüfen. In ihrem Fortschrittsbericht 2014 informiert die ECHA, dass sie 283 Compliance Checks durchführte und für 61 Prozent dieser Registrierungen von den registrierungspflichtigen Unternehmen fehlende Daten nachforderte. Die restlichen Prüfungen schloss sie ohne weitere Nachforderungen ab. Damit bestätigt die BfR/UBA-Studie die Erfahrungen der ECHA, dass ca. 60 Prozent aller Dossiers die gesetzlichen Anforderungen nicht vollständig erfüllen.
Konformitätsprüfung mit Entscheidungsbäumen
Die Studie konzentrierte sich auf sieben Anforderungen, die wesentlich für die Bewertung der Risiken für die menschliche Gesundheit und die Umwelt sind: Toxizität nach wiederholter Applikation, Reproduktions- und Entwicklungstoxizität, Mutagenität, Abbaubarkeit (biotisch, abiotisch), Bioakkumulation, Ökotoxizität und Umweltexposition.
Um die hohe Zahl an Dossiers mit angemessenem Aufwand und nachvollziehbar zu überprüfen, entwickelten BfR und UBA für jede Anforderung einen Entscheidungsbaum und legten eine maximale Bearbeitungszeit fest.
Die Entscheidungsbäume erlauben drei Entscheidungen für jede Anforderung. Die Daten können „konform“ oder „nicht konform“ mit den Maßgaben der REACH Verordnung sein. Als konform gilt eine erfüllte Anforderung dann, wenn valide Daten vorgelegt wurden. Nicht konform bedeutet, dass keine ausreichenden Informationen vorliegen. Die dritte Kategorie „komplex“ wurde genutzt, wenn die Begründung für einen Testverzicht nicht nachvollziehbar war, oder aus anderen Gründen (z.B. unklare Stoffidentität) eine Einzelfallprüfung erforderlich wäre, die in der Studie nicht geleistet werden konnte. In diesen Fällen lagen zumeist Ersatzdaten zu einem anderen, chemisch ähnlichen Stoff (häufig nach dem „Read-Across“-Ansatz) oder Begründungen für einen Datenverzicht („Waiving“) vor.
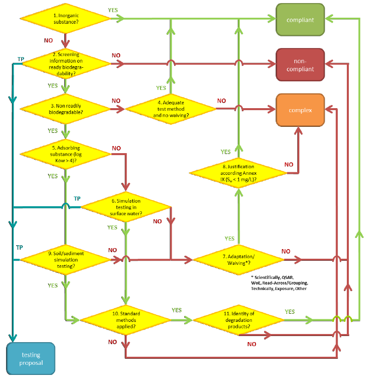
Die Entscheidungsbäume (siehe das Beispiel für biologische Abbaubarkeit in Abbildung 1) dokumentieren, wie die einzelnen Anforderungen als "nicht konform" oder "komplex" bewertet wurden.
Eine Einstufung in die Kategorie „komplex“ enthält keine Wertung der vorgelegten Daten oder der Verzichtsbegründungen. Sie kann auch bedeuten, dass die Daten nicht zu den Anforderungen oder Entscheidungskriterien der REACH-Anhänge passen. Die Anwendung abweichender Testvorschriften, Vorstufentests oder die Handhabung schwieriger Substanzen im Test können trotz technischer Hindernisse häufig eine Bewertung der Umweltgefährlichkeit erlauben. Auch ein Verzicht auf Langzeittests mit Fischen kann begründet werden, wenn aussagekräftige Kurzzeittests in Verbindung mit ökotoxikologischen Daten ähnlicher Stoffe vorliegen. Als Teil einer gut dokumentierten Prüfstrategie kann dies eine gesicherte Aussage mit dem „Weight-of-Evidence“-Ansatz erlauben. Diese Option vermeidet unnötiges Testen - vor allem an Tieren.
Das Beispiel PBT-Identifizierung
Die Bewertungsbehörden für den Umweltbereich (in Deutschland das UBA) bewerten die Umwelt-gefährlichkeit von Stoffen. Dazu gehört die Ermittlung der PBT-Eigenschaften: Abbaubarkeit (P für Persistenz), Bioakkumulierbarkeit (B) und Toxizität (T). Stoffe mit diesen Eigenschaften (PBT-Stoffe) sind besonders besorgniserregend und zu ersetzen. Zur Identifizierung von PBT-Stoffen gibt der Anhang XIII der REACH-Verordnung Kriterien vor. Die Daten zu Abbaubarkeit, Anreicherungspotenzial und Toxizität, die die registrierungspflichtigen Unternehmen im Dossier vorlegen, müssen einen Vergleich mit den Kriterien erlauben. Die Behörden entscheiden dann, ob weitere Regelungen oder zusätzliche Prüfungen nötig sind. Auch Hersteller von Verbraucherprodukten, die die Stoffe weiterverwenden, benötigen diese Informationen um die sichere Verwendung zu gewährleisten.
Auswertung der Studie für den Bereich Umwelt
In Abhängigkeit von der betrachteten Anforderung fehlen bei 2 - 13 Prozent der geprüften 1.814 Dossiers ohne Begründung Daten. Entscheidend zur Bewertung der Umweltgefährlichkeit sind die Informationen zu Abbaubarkeit, Bioakkumulationspotenzial und Ökotoxizität sowie die Angaben zur Umweltexposition. Bei den Anforderungen zur Ökotoxizität betrifft dies 13 Prozent der Registrierungen, bei der Bioakkumulation 2 Prozent. Häufig auf experimentelle Daten verzichtet wurde bei den Anforderungen zum abiotischen Abbau (84 Prozent) und zur Ökotoxizität (78 Prozent).
Je nach Anforderung variiert der Anteil an den drei Kategorien erheblich. 4 - 45 Prozent der Anforderungen für den Umweltbereich werden als „konform“ eingestuft (grün in der Abbildung 2) und entsprechen damit nach dem Prüfschema dieser Studie eindeutig den Mindestdatenanforderungen. 43 - 82 Prozent werden mit „komplex“ bewertet (gelb in Abbildung 2). Die in den Dossiers gelieferten Informationen zur Ökotoxizität sind am schwierigsten zu bewerten: 82 Prozent der Angaben sind als komplex anzusehen. Zwischen 3 und 15 Prozent der Dossiers entsprechen in einer der Datenanforderung zur Umweltgefährlichkeit nicht den Mindestanforderungen (rot). Am seltensten sind mit 3 Prozent die Angaben zur Bioakkumulation, am häufigsten „nicht konform“ sind mit 15 Prozent die Expositionsdaten.
Zur Biologischen Abbaubarkeit enthalten 11 Prozent der Dossiers nicht-konforme Angaben. 18 Prozent der Bioabbaudaten sind mit ungeeigneten Testverfahren erhoben oder enthalten unvollständige Ersatzbegründungen. Bei 25 Prozentder Dossiers lieferten die Tests Hinweise auf eine hohe Persistenz. Lässt sich gleichzeitig anhand der vorliegenden Daten ein erhöhtes Bioakkumulationspotenzial nicht ausschließen, müssen die registrierungspflichtigen Unternehmen den Hinweisen, z.B. durch weiterführende Tests nachgehen. Fehlen solche weiterführenden Tests, können weder Unternehmen noch Behörden oder Verwender die PBT-Eigenschaften und damit die Umweltgefährlichkeit beurteilen.
In den Bereichen der Ökotoxizität und der Bioakkumulation werden aus Tierschutz- und Kostengründen oft Alternativmethoden wie Read-across und QSAR-Modelle verwendet um experimentelle Daten ersetzen. Zu ökotoxikologischen Prüfanforderungen wurde häufig Read-across verwendet. Zur Beurteilung der Zulässigkeit ist eine hohe Expertise nötig. Die Bewertung der Alternativmethoden ist zeitaufwendig und erfordert eine Detailprüfung, die in dieser Studie nicht geleistet werden konnte. So erklärt sich die hohe Zahl (82 Prozent) der „komplexen“ Fälle für die Anforderung Ökotoxizität. Eine tiefergehende Analyse dieses Endpunktes wird zukünftig im Fokus der bewertenden Behörden stehen müssen.
Fazit
Mit nicht-konformen oder schlecht dokumentierten Daten können weder Behörden noch Unternehmen etwas anfangen. Belastbare und eindeutige Informationen aus den Registrierungen sind entscheidend, damit industrielle und gewerbliche Verwender der Stoffe das Gefahrenpotenzial einschätzen und ggf. Maßnahmen zum Schutz von Menschen und Umwelt treffen können. Unerlässlich sind die Informationen auch für die Hersteller von Verbraucherprodukten, die die Sicherheit und die sichere Handhabung ihrer Produkte garantieren müssen. Darüber hinaus benötigen die Behörden verlässliche Daten aus den Registrierungen, um ihrer Verantwortung bei der Identifizierung regulierungsbedürftiger Stoffe nachkommen zu können. Die Studie liefert Hinweise, welche Daten die registrierungspflichtigen Unternehmen für die sichere Handhabung der Chemikalien durch die nachgeschalteten Anwender und zur eindeutigen Bewertung durch die Behörden besser aufbereiten und dokumentieren müssen.
Die Studie zeigt auch auf, wo Verbesserungs- und Unterstützungsbedarf bei den Registrierungsdossiers besteht. Hierzu zählen die ungenügende Dokumentation von Daten beim Einsatz von Read across und QSAR-Methoden, unklare Angaben zur Stoffidentität und physikalisch-chemischen Eigenschaften für UVCB-Stoffe, sowie Testmethoden, die nicht den Standardverfahren entsprechen. Dazu tragen auch die komplexen Testanforderungen und Unklarheiten zur Verwendung von Ersatzdaten in den Anhängen der REACH-Verordnung oder in den ECHA Leitfäden bei.
Die Entscheidung über die Angemessenheit von Waiving, Read across und QSAR benötigt klarere Vorgaben. Denn obwohl die REACH-Verordnung die Verwendung von Ersatzdaten ausdrücklich vorsieht und unterstützt, besteht nach wie vor große Unsicherheit, wie dies korrekt zu geschehen hat und welche allgemein akzeptierten Qualitätskriterien als Basis für die Akzeptanz von Daten aus Alternativmethoden gelten sollen. Hierzu führt das Umweltbundesamt im Falle der (Q)SARs aktuell Studien durch, die die Algorithmen und die Dokumentation der Vorgehensweise standardisieren sollen. Auch die ECHA und internationale Konsortien arbeiten an Projekten mit ähnlicher Zielrichtung.
Ein wichtiges Ergebnis der Studie ist neben dem hohen Anteil nicht konformer Dossiers die Wertung vieler Entscheidungen, unabhängig von der Qualität der vorgelegten Daten, als „komplex“. Um über geeignete Risikomanagementmaßnahmen zu entscheiden, muss für diese Stoffe mit hohem zeitlichen Aufwand und spezieller Expertise jeder Einzelfall betrachtet werden, z.B. in einem Compliance Check oder einer Stoffevaluierung. Die hierfür erforderlichen Ressourcen fehlen sowohl bei den Behörden (ECHA und Mitgliedsstaaten) als aber auch bei den oft kleinen und mittelständischen nachgeschalteten Anwendern der Chemikalien.
Die Ergebnisse der Studie legen nahe, den Anteil an Dossierbewertungen über die gesetzliche Mindestquote von 5 Prozent zu erhöhen. Dafür ist vor allem bei der ECHA eine Verstärkung der Ressourcen erforderlich. Gleichzeitig sind mehr und gezieltere Stoffbewertungen erforderlich. Eine positive Wirkung hätten die ausgeweiteten Stichproben insbesondere dann, wenn die registrierungspflichtigen Unternehmen gleichzeitig an der Verbesserung der Qualität der Dossiers arbeiten würden.
In einer Folgestudie wird das BfR zunächst detailliert prüfen, ob die Gründe für die hohe Zahl komplexer Daten in den Dossiers wissenschaftlich plausibel sind. Als nächstes sollen die Prüfungen auf Stoffe mit einem jährlichen Marktvolumen zwischen 100 und 1000 Tonnen erweitert werden („REACH-Compliance III: Datenverfügbarkeit für Stoffe der zweiten REACH Registrierungsperiode“; ab 2016).