Direkt zum Inhalt Direkt zum Hauptmenü Direkt zur Fußzeile

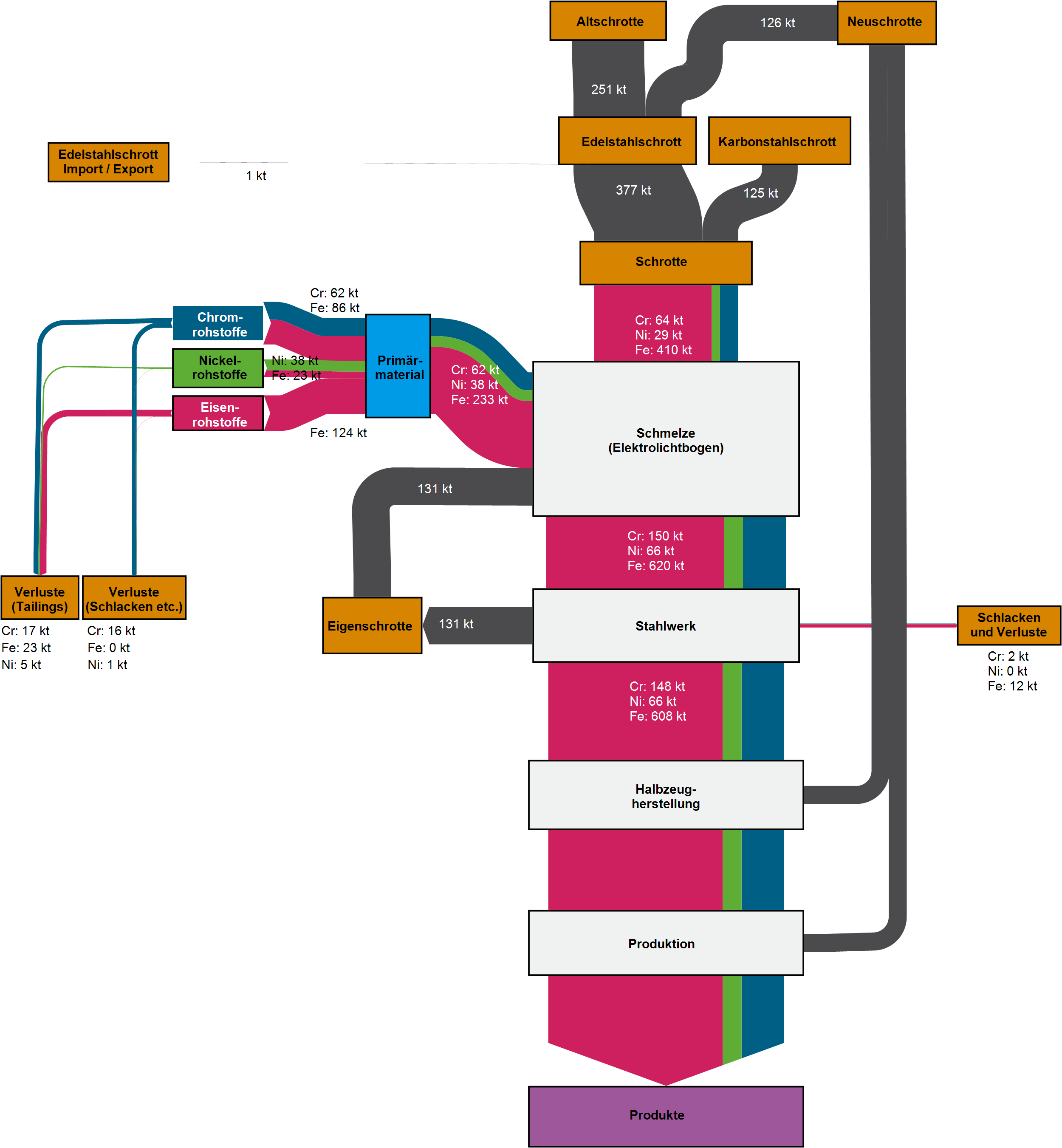
Abbildung 3: Stoffströme CrNi-Edelstahl in Deutschland 2007

Die folgenden Inhalte enthalten dieses Medium:

Kurzlink: www.uba.de/m72208de