Direkt zum Inhalt Direkt zum Hauptmenü Direkt zur Fußzeile

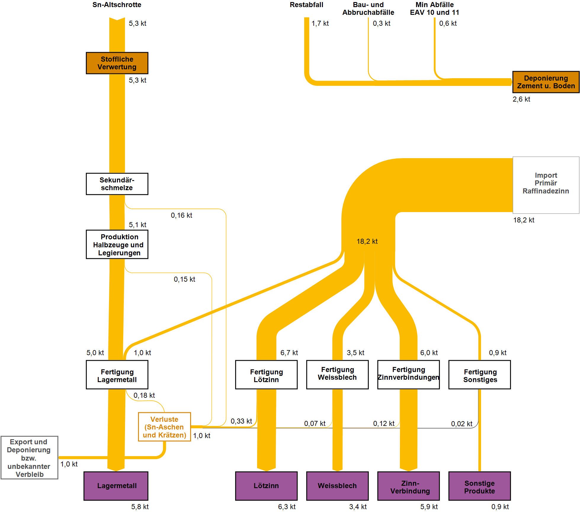
Abbildung 1: Stoffströme Zinn in Deutschland 2013

Die folgenden Inhalte enthalten dieses Medium:

Kurzlink: www.uba.de/m72054de