Unter dem Begriff Altholz werden Industrierestholz und Gebrauchtholz zusammengefasst, soweit diese als Abfall anfallen. Bei Industrieresthölzern handelt es sich um in der Holzbe- oder -verarbeitung anfallende Holzreste. Gebrauchtholz bezeichnet hingegen gebrauchte Erzeugnisse aus Massivholz, Holzwerkstoffen oder aus Verbundstoffen mit überwiegendem Holzanteil.
Die stoffliche Nutzung von Holz gleicht einer mehrstufigen Kaskadennutzung, die bis zur abschließenden energetischen Verwertung mehrere Nutzungsphasen durchlaufen kann. So ist beispielsweise eine mehrfache stoffliche Nutzung von Altholz durch wiederholtes Recycling von Spanplatten möglich.
Durch die Verwendung von Holzschutzmitteln, Farbanstrichen, Beschichtungen und Holzwerkstoffbestandteilen (u.a. Bindemittel und Härter) kann ein Eintrag von Schadstoffen in das Holz erfolgen. In Abhängigkeit von der Belastung mit Schadstoffen sieht die AltholzV eine Einteilung von Altholz in vier Kategorien (A I- A IV) und die Sonderkategorie PCB-Altholz vor.
Für die Herstellung von Holzwerkstoffen sind Althölzer der Altholzkategorien A I und A II zugelassen. Altholz der Altholzkategorie A III ist nur zulässig, wenn Lackierungen und Beschichtungen durch eine Vorbehandlung oder im Rahmen des Aufbereitungsprozesses weitgehend entfernt wurden. Zur Gewährleistung einer schadlosen stofflichen Verwertung sind in jedem Fall die Grenzwerte gemäß AltholzV einzuhalten.
Die Zuführung von Altholz zu einer stofflichen Verwertung setzt zunächst eine mechanische Aufbereitung voraus. Diese umfasst im Allgemeinen die Schritte Vorsortierung, Zerkleinerung sowie Abtrennung von Metallen und anderen Störstoffen. Anschließend wird durch eine Siebung die Nutzfraktion abgetrennt und chemisch analysiert.
Verwertung und Produktion in Deutschland
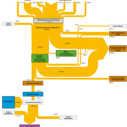
Das nachfolgende Sankey-Diagramm gibt einen Überblick über die im Projekt ReSek abgeschätzten Stoffströme von Altholz in Deutschland für das Jahr 2010. Hinterlegt sind in der Galeriebox ebenfalls die Sankey-Darstellungen für 2007 und eine Fortschreibung der Entwicklung für 2015. Eine weiterführende Erklärung zu den Stoffströmen und Modellannahmen ist dem Projektbericht ReSek (FKZ 3714 93 330 0) zu entnehmen.
Stoffströme Altholzverwertung in Deutschland
Abbildung 1: Stoffströme Altholzverwertung in Deutschland 2010 Quelle: Umweltbundesamt
Abbildung 2: Stoffströme Altholzverwertung in Deutschland 2015 Quelle: Umweltbundesamt
Abbildung 3: Stoffströme Altholzverwertung in Deutschland 2007 Quelle: Umweltbundesamt
Die folgenden Tabellen geben die Verwertungswege für Altholz in Deutschland, die zur Bilanzierung berücksichtigten Substitutionsäquivalente sowie eine Zeitreihe der angenommenen Verwertungsmengen wieder. Es wird dabei eine Differenzierung nach stofflicher und energetischer Verwertung vorgenommen.
Tabelle 1a: Stoffliche Verwertung von Altholz und Substitutionsäquivalent 2010 Quelle: Umweltbundesamtaltholz_tabellen.xlsx
Tabelle 1b: Energetische Verwertung von Altholz und Substitutionsäquivalent 2010 Quelle: Umweltbundesamtaltholz_tabellen.xlsx
Tabelle 2a: Abschätzung der stofflichen Verwertung von Altholz 2007 - 2015 Quelle: Umweltbundesamtaltholz_tabellen.xlsx
Tabelle 2b: Abschätzung der energetischen Verwertung von Altholz 2007 - 2015 Quelle: Umweltbundesamtaltholz_tabellen.xlsx
Aus den abgeschätzten Verwertungsmengen ergeben sich folgende Zeitreihen für die Indikatoren DIERec, DERec und KEA-Saldo. Auch hierbei wird eine Differenzierung nach stofflicher und energetischer Verwertung vorgenommen.
„Für Mensch und Umwelt“ ist der Leitspruch des UBA und bringt auf den Punkt, wofür wir da sind. In diesem Video geben wir Einblick in unsere Arbeit.
Umweltbundesamt
Kontakt
Wörlitzer Platz 1 06844 Dessau-RoßlauBitte richten Sie Ihre Anfragen ausschließlich über das Kontaktformular "UBA fragen" an uns.Infolge der großen Anzahl von Anfragen kann es bei der Beantwortung zu Verzögerungen kommen. Wir bitten um Verständnis.