Silber

Silberzum Vergrößern anklicken
Silber
Quelle: Umweltbundesamt

Silber ist ein weiches, glänzendes Edelmetall. Es ist an Luft und Wasser beständig, sehr duktil und hat die beste elektrische und thermische Leitfähigkeit aller Metalle. Es ist eines der am längsten genutzten Metalle der Menschheit und wurde traditionell als Schmuck- und Münzmetall eingesetzt, mittlerweile aber überwiegend in industriellen Anwendungen.

Inhaltsverzeichnis

 

Hinweise zum Recycling

Silber kann prinzipiell ohne Qualitätsverlust recycelt werden, sofern es entsprechend erfasst wird. Da Silber in sehr unterschiedlicher Weise Anwendung findet, muss es auch über verschiedene Recyclingwege wiedergewonnen werden. Grundsätzlich gibt es für Silber drei Formen des Recyclings: Direkteinschmelzen, Elektrolyse und Koppelproduktion im Kupferrecycling (inkl. Elektrolyse).

Silber aus Schmuck, Barren, Silberwaren und Münzen liegt meist unlegiert und ohne Verunreinigungen vor und kann unter reduzierenden Bedingungen direkt wieder eingeschmolzen werden. Gleiches gilt für die groben Produktionsabfälle dieser Produkte.

Silber in Abfällen der Fotoindustrie, z.B. Fixierbäder, Filme oder Röntgenbilder wird bei größeren Mengen über eine Elektrolyse wiedergewonnen und eingeschmolzen.

Elektroschrott, vor allem in Form von Leiterplatten, aber auch aus Produkten die hochsilberhaltige Lote enthalten, wird über die Route des Kupfers recycelt. Silber folgt bei diesem Verfahren der Kupferfraktion bis zum Gießen der Anoden. Bei der anschließend stattfindenden Elektrolyse fallen die Edelmetalle als Anodenschlamm an und werden weiter aufkonzentriert. Es folgt eine Edelmetallscheidung, die meist auf Lösen der Metalle und anschließender Elektrolyse basiert.

 

Verwertung und Produktion in Deutschland

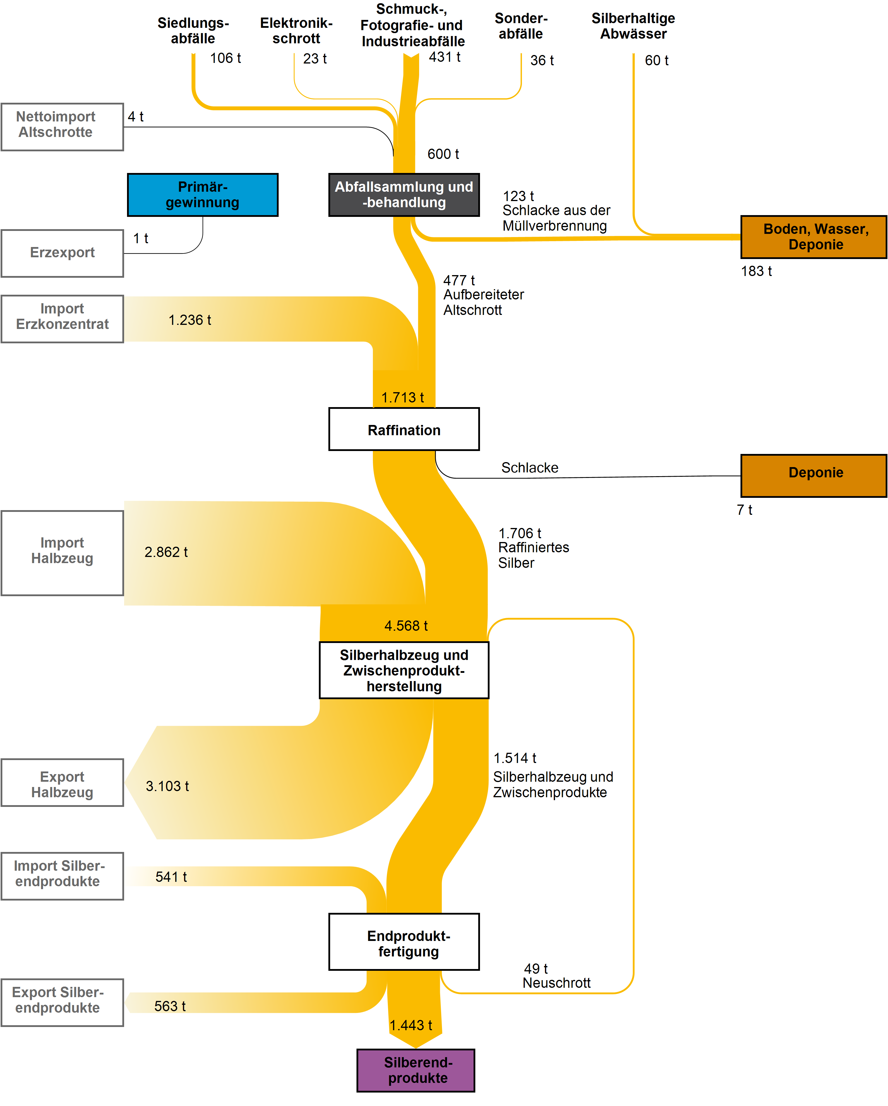
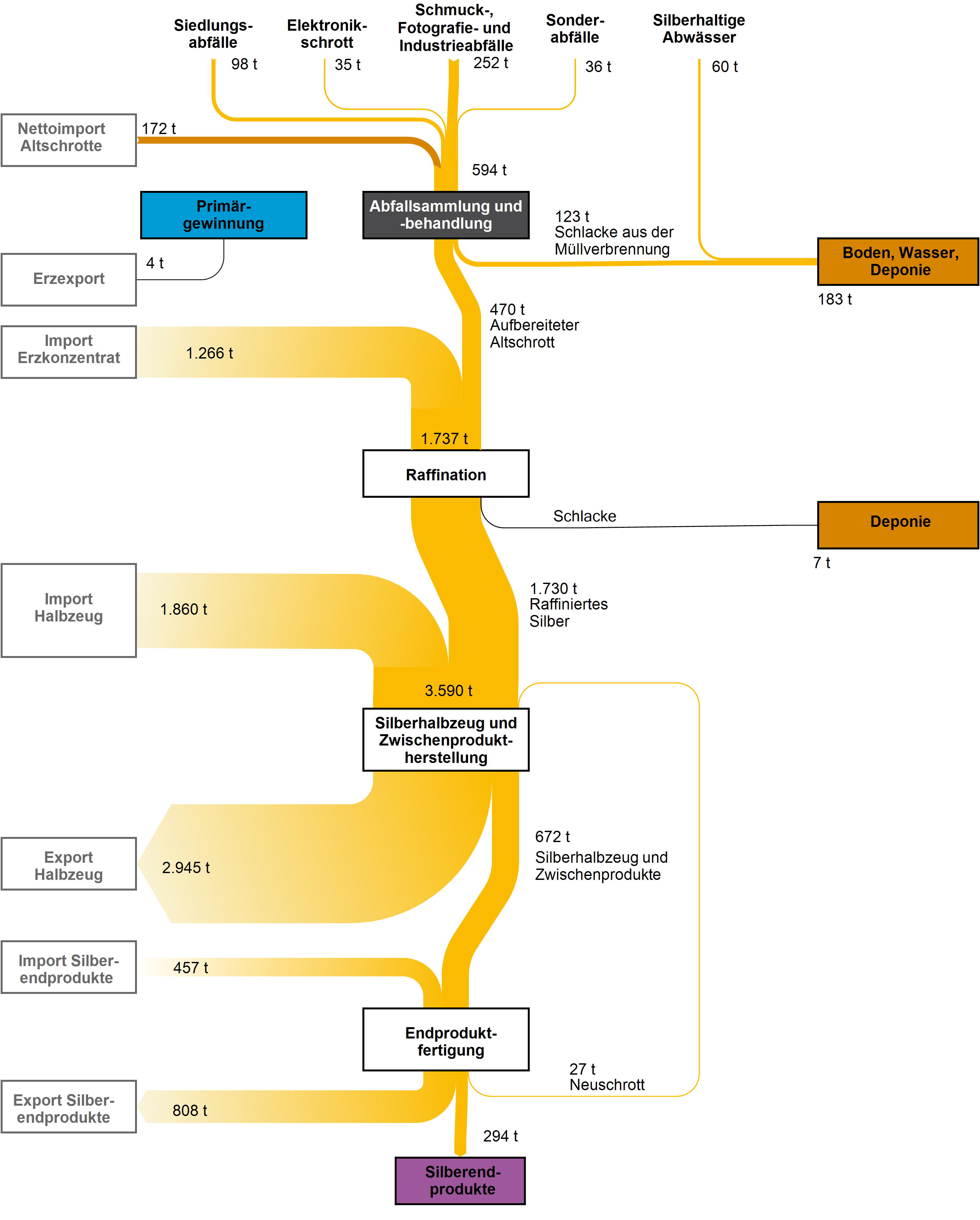
Das nachfolgende Sankey-Diagramm gibt einen Überblick über die im Projekt ReSek abgeschätzten Silberstoffströme in Deutschland für das Jahr 2013. Hinterlegt sind in der Galeriebox ebenfalls die Sankey-Darstellungen für 2007 und eine Fortschreibung der Entwicklung für 2015. Eine weiterführende Erklärung zu den Stoffströmen und Modellannahmen ist dem Projektbericht ReSek (FKZ 3714 93 330 0) zu entnehmen.

Stoffströme Silber in Deutschland

<>
  1. Abbildung 1: Stoffströme Silber in Deutschland 2013
  2. Abbildung 2: Stoffströme Silber in Deutschland 2015
  3. Abbildung 3: Stoffströme Silber in Deutschland 2007
 

Sekundärproduktion

Die folgenden Tabellen geben die Sekundärsilbererzeugnisse in Deutschland aus inländischen Silberschrotten, die zur Bilanzierung berücksichtigten Substitutionsäquivalente sowie eine Zeitreihe der angenommenen Verwertungsmengen wieder.

<>
 

Verwertungseffekte

Aus den abgeschätzten Verwertungsmengen ergeben sich folgende Zeitreihen für die Indikatoren DIERec, DERec und ⁠KEA⁠-Saldo.

Silber Tabelle 3: Verwertungseffekte für Aluminium 2007 – 2015
Silber Tabelle 3: Verwertungseffekte für Aluminium 2007 – 2015
Quelle: Umweltbundesamt silber_tabellen.xlsx
 

Datenquellen und Annahmen zur Ermittlung der Indikatoren

Im Folgenden werden die detaillierten Annahmen zur Bilanzierung und Berechnung der Indikatoren beschrieben.

Silber Tabelle 4: Datenquellen
Silber Tabelle 4: Datenquellen
Quelle: Umweltbundesamt silber_tabellen.xlsx
Schlagworte:
 Silber