Kunststoffe

Thermoplastische Kunststoffezum Vergrößern anklicken
Thermoplastische Kunststoffe
Quelle: UBA

In dieser Materialkategorie werden jene thermoplastischen Polymere mit der höchsten Mengen-, Rohstoff- und Energierelevanz durch die Verwertung vertieft. Dies sind Polyethylen geringer und hoher Dichte (LDPE &HDPE), Polypropylen (PP), Polyvinylchlorid (PVC), Polyethylenterephthalat (PET) sowie Polystyrol (PS).

Inhaltsverzeichnis

 

Hinweise zum Recycling

Die unterschiedlichen Kunststoffe decken eine große Bandbreite an Eigenschaften, Einsatzgebieten und Anwendungen ab. Kunststoffe lassen sich werkstofflich, rohstofflich und energetisch verwerten.

Die werkstoffliche Verwertung gilt als besonders hochwertig, wenn aus den Kunststoffabfällen ein zu Regranulat oder Mahlgut aufbereitetes, sortenreines Sekundärmaterial erzeugt wird, das Primärkunststoffe ersetzt. Ebenfalls als werkstoffliches Recycling gilt das Einschmelzen von Abfällen aus Mischkunststoffen. Diese ersetzen je nach Anwendung nicht immer Primärkunststoffe, sondern auch Werkstoffe wie Holz oder Beton. Unter rohstofflicher Verwertung ist die chemische oder thermische Zerlegung der Polymere zu Monomeren und sonstigen Molekülen für neue Synthesen zu verstehen. Auch der Kunststoffeinsatz als Reduktionsmittel in Hochöfen der Stahlindustrie zählt zur rohstofflichen Verwertung. Die energetische Verwertung setzt hingegen auf die Erzeugung von Strom und Wärme aus Kunststoffen in Feuerungsanlagen und MVA und damit den Einsatz als Ersatzbrennstoff, um fossile Primärbrennstoffe zu ersetzen.

Grundsätzlich sind alle hier betrachteten Kunststoffe thermoplastisch und aufgrund ihrer geringen Verzweigung der Polymerketten für ein hochwertiges werkstoffliches Recycling geeignet. Diese Form des Recyclings setzt allerdings Sortenreinheit und eine hohe Qualität der Sekundärrohstoffe voraus, welche im Zuge der Abfallaufbereitung nicht immer gewährleistet werden kann. Entscheidend für den Anteil eingesetzter Sekundärkunststoffe bei Herstellungsprozessen sind die Qualitätsanforderungen der Produkte. Aus den hier geforderten Materialeigenschaften resultieren die Vorgaben an Reinheitsgrad bzw. Störstoffanteil der bei der Kunststoffherstellung eingesetzten Sekundärmaterialien.

Der Großteil der beim Recycling einsetzbaren Kunststoffabfälle stammt aus getrennten Erfassungssystemen. Insbesondere Kunststoffverpackungen, die über die Dualen Systeme, Branchenlösungen oder sonstige gewerbliche Sammelsysteme erfasst werden, sind für ein Recycling geeignet. Hierunter befinden sich u.a. Rücknahmesysteme, wie das für Einweg-Pfandflaschen aus PET, welche zu einem nahezu sortenreinen Kunststoffabfall führen. Sortenreine Kunststoffabfälle wie sie auch in der Kunststoffproduktion und -verarbeitung anfallen, können mit geringem Aufwand aufbereitet und direkt in den Verarbeitungsanlagen durch Spritzgieß- und Extrusionsverfahren verwertet werden.

Die überwiegend als ⁠Gemisch⁠ anfallenden Altkunststoffe werden dagegen zunächst durch mechanische Sortieranlagen in die jeweiligen Kunststoffsorten separiert. Der Verfahrensablauf zur Vorbereitung auf eine werkstoffliche Verwertung von Kunststoffen besteht in der Regel aus den Stufen Zerkleinerung, Siebklassierung, Windsichtung, Magnetscheidung, Wirbelstromscheidung und sensorgestützte Sortierung. Die so gewonnenen, nach wie vor mit Störstoffen und Verunreinigungen belasteten Kunststofffraktionen werden anschließend einem an das Eingangsmaterial und die zu erreichende Rezyklatqualität angepassten Recyclingverfahren zugeführt. Diese Aufbereitungsverfahren bestehen zumindest aus den Verfahrensstufen trocken- und nassmechanische Aufbereitung, Trocknung sowie ggf. Extrusion und Granulierung. Am Ende der Prozesskette fällt ein in der Kunststoffproduktion als Sekundärmaterial einsetzbares Regranulat oder Mahlgut an.

Ein Teil der stofflichen Verwertung von Kunststoffabfällen findet im EU- und Nicht-EU-Ausland statt.  Aufgrund der veränderten Rahmenbedingungen im globalen Handel mit Kunststoffabfällen sinken die aus Deutschland exportierten Mengen seit 2016. Die importierten Kunststoffabfallmengen gingen ebenfalls zurück.  Die auch beim Export angestrebte Substitutionswirkung auf Primärkunststoffe geht auf die innerdeutschen Bemühungen der Getrenntsammlung und Abfallbehandlung zurück und lässt sich der deutschen Sekundärrohstoffwirtschaft anrechnen. Allerdings unterliegen nicht alle exportierten Kunststoffabfälle einer verlässlichen Nachweispflicht, von der auf eine hochwertige werkstoffliche Verwertung geschlossen werden kann.

 

Verwertung und Produktion in Deutschland

Die nachfolgenden Sankey-Diagramme in den Galerieboxen geben einen Überblick über die im Projekt ReSek abgeschätzten Stoffströme der Kunststoffe Polyethylen (PE-LD und PE-HD), Polypropylen (PP), Polyethylenterephthalat (PET), Polystyrol (PS) und Polyvinylchlorid (PVC) in Deutschland für das Jahr 2013. Hinterlegt sind ebenfalls die Sankey-Darstellungen für 2007 und eine Fortschreibung der Entwicklung für 2015. Eine weiterführende Erklärung zu den Stoffströmen und Modellannahmen ist dem Projektbericht ReSek (FKZ 3714 93 330 0) zu entnehmen.

 

Polyethylen hoher Dichte (PE-HD)

Polyethylen hoher Dichte (PE-HD)
Polyethylen hoher Dichte (PE-HD)
Quelle: Umweltbundesamt

Stoffströme der Kunststoffsorte Polyethylen hoher Dichte (PE-HD) in Deutschland im Jahr

<>
  1. Abb 1: Stoffströme der Kunststoffsorte Polyethylen hoher Dichte (PE-HD) in Deutschland im Jahr 2013
  2. Abb 2: Stoffströme der Kunststoffsorte Polyethylen hoher Dichte (PE-HD) in Deutschland im Jahr 2015
  3. Abb 3: Stoffströme der Kunststoffsorte Polyethylen hoher Dichte (PE-HD) in Deutschland im Jahr 2007
 

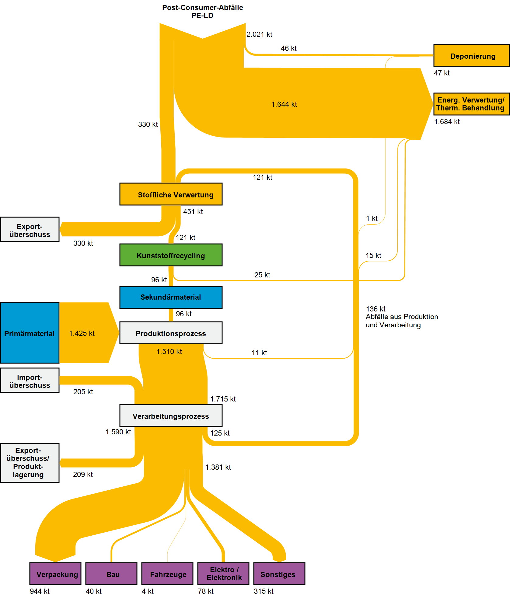
Polyethylen niedriger Dichte (PE-LD)

Polyethylen niedriger Dichte (PE-LD)
Polyethylen niedriger Dichte (PE-LD)
Quelle: Umweltbundesamt
 

Stoffströme der Kunststoffsorte Polyethylen niedriger Dichte (PE-LD) in Deutschland im Jahr

<>
  1. Abb1:Stoffströme der Kunststoffsorte Polyethylen niedriger Dichte(PE-LD) in Deutschland im Jahr 2013
  2. Abb2:Stoffströme der Kunststoffsorte Polyethylen niedriger Dichte(PE-LD) in Deutschland im Jahr 2015
  3. Abb3:Stoffströme der Kunststoffsorte Polyethylen niedriger Dichte(PE-LD) in Deutschland im Jahr 2007
 

Polypropylen (PP)

Polypropylen (PP)
Polypropylen (PP)
Quelle: Umweltbundesamt
 

Stoffströme der Kunststoffsorte Polypropylen (PP) in Deutschland

<>
  1. Abbildung 1: Stoffströme der Kunststoffsorte Polypropylen (PP) in Deutschland im Jahr 2013
  2. Abbildung 2: Stoffströme der Kunststoffsorte Polypropylen (PP) in Deutschland im Jahr 2015
  3. Abbildung 3: Stoffströme der Kunststoffsorte Polypropylen (PP) in Deutschland im Jahr 2007
 

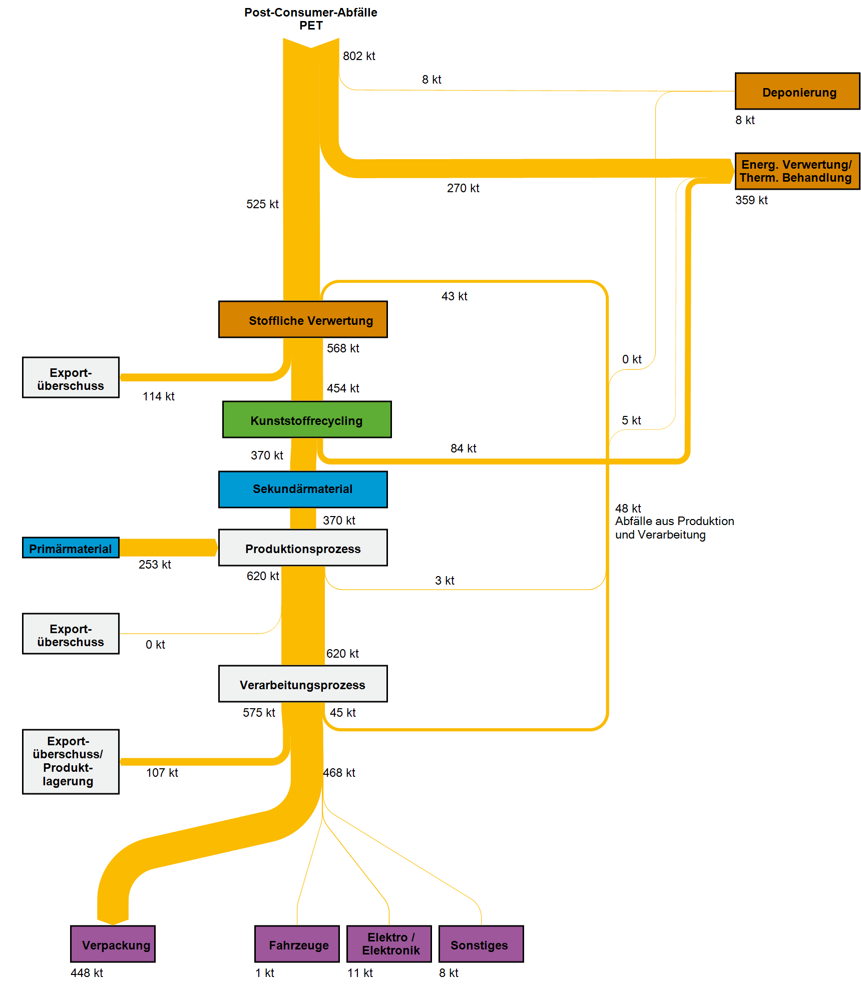
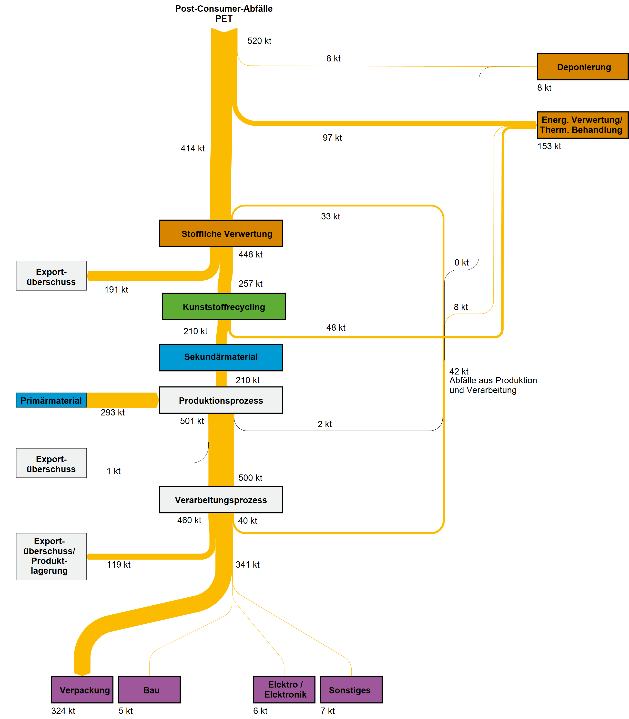
Polyethylenterephthalat (PET)

Polyethylenterephthalat (PET)
Polyethylenterephthalat (PET)
Quelle: Umweltbundesamt
 

Stoffströme der Kunststoffsorte Polyethylenterephthalat (PET) in Deutschland

<>
  1. Abb 1: Stoffströme der Kunststoffsorte Polyethylenterephthalat (PET) in Deutschland im Jahr 2013
  2. Abb 2: Stoffströme der Kunststoffsorte Polyethylenterephthalat (PET) in Deutschland im Jahr 2015
  3. Abb 3: Stoffströme der Kunststoffsorte Polyethylenterephthalat (PET) in Deutschland im Jahr 2007
 

Polystyrol (PS)

Polystyrol (PS)
Polystyrol (PS)
Quelle: Umweltbundesamt
 

Stoffströme der Kunststoffsorte Polystyrol (PS) in Deutschland

<>
  1. Abbildung 1: Stoffströme der Kunststoffsorte Polystyrol (PS) in Deutschland im Jahr 2013
  2. Abbildung 2: Stoffströme der Kunststoffsorte Polystyrol (PS) in Deutschland im Jahr 2015
  3. Abbildung 3: Stoffströme der Kunststoffsorte Polystyrol (PS) in Deutschland im Jahr 2007
 

Polyvinylchlorid (PVC)

Polyvinylchlorid (PVC)
Polyvinylchlorid (PVC)
Quelle: Umweltbundesamt
 

Stoffströme der Kunststoffsorte Polyvinylchlorid (PVC) in Deutschland

<>
  1. Abbildung 1: Stoffströme der Kunststoffsorte Polyvinylchlorid (PVC) in Deutschland im Jahr 2013
  2. Abbildung 2: Stoffströme der Kunststoffsorte Polyvinylchlorid (PVC) in Deutschland im Jahr 2015
  3. Abbildung 3: Stoffströme der Kunststoffsorte Polyvinylchlorid (PVC) in Deutschland im Jahr 2007
 

Sekundärproduktion

Die folgenden Tabellen geben die Sekundärerzeugnisse und Verwertungswege von Kunststoffen in Deutschland, die zur Bilanzierung berücksichtigten Substitutionsäquivalente sowie Zeitreihen der angenommenen Verwertungsmengen wieder. Es wird dabei eine Differenzierung nach stofflicher und energetischer Verwertung vorgenommen. Die stoffliche Verwertung ist zusätzlich in hochwertige werkstoffliche, werkstoffliche und rohstoffliche Verwertung untergliedert.

<>
 

Verwertungseffekte

Aus den abgeschätzten Verwertungsmengen ergeben sich folgende Zeitreihen für die Indikatoren DIERec, DERec und ⁠KEA⁠-Saldo. Auch hierbei wird eine Differenzierung nach stofflicher und energetischer Verwertung vorgenommen.

<>
 

Datenquellen und Annahmen zur Ermittlung der Indikatoren

Im Folgenden werden die detaillierten Annahmen zur Bilanzierung und Berechnung der Indikatoren beschrieben.

Kunststoffe Tabelle 4: Datenquellen
Kunststoffe Tabelle 4: Datenquellen
Quelle: Umweltbundesamt kunststoffe_tabellen.xlsx
Artikel:
Drucken
Schlagworte:
 Kunststoffe