Edelstahl

Edelstahlzum Vergrößern anklicken
Edelstahl
Quelle: Umweltbundesamt

Edelstahl umfasst eine ganze Bandbreite von Stahlwerkstoffen. Nach der Begriffsbestimmung für die Einteilung der Stähle (EN 10020) ist Edelstahl eine Bezeichnung für legierte oder unlegierte Stähle mit besonderem Reinheitsgrad. An dieser Stelle werden nur nichtrostende Stähle betrachtet, in den drei wichtigsten Legierungsgruppen der Chromnickelstähle, Chrommanganstähle sowie Chromstähle.

Inhaltsverzeichnis

 

Hinweise zum Recycling

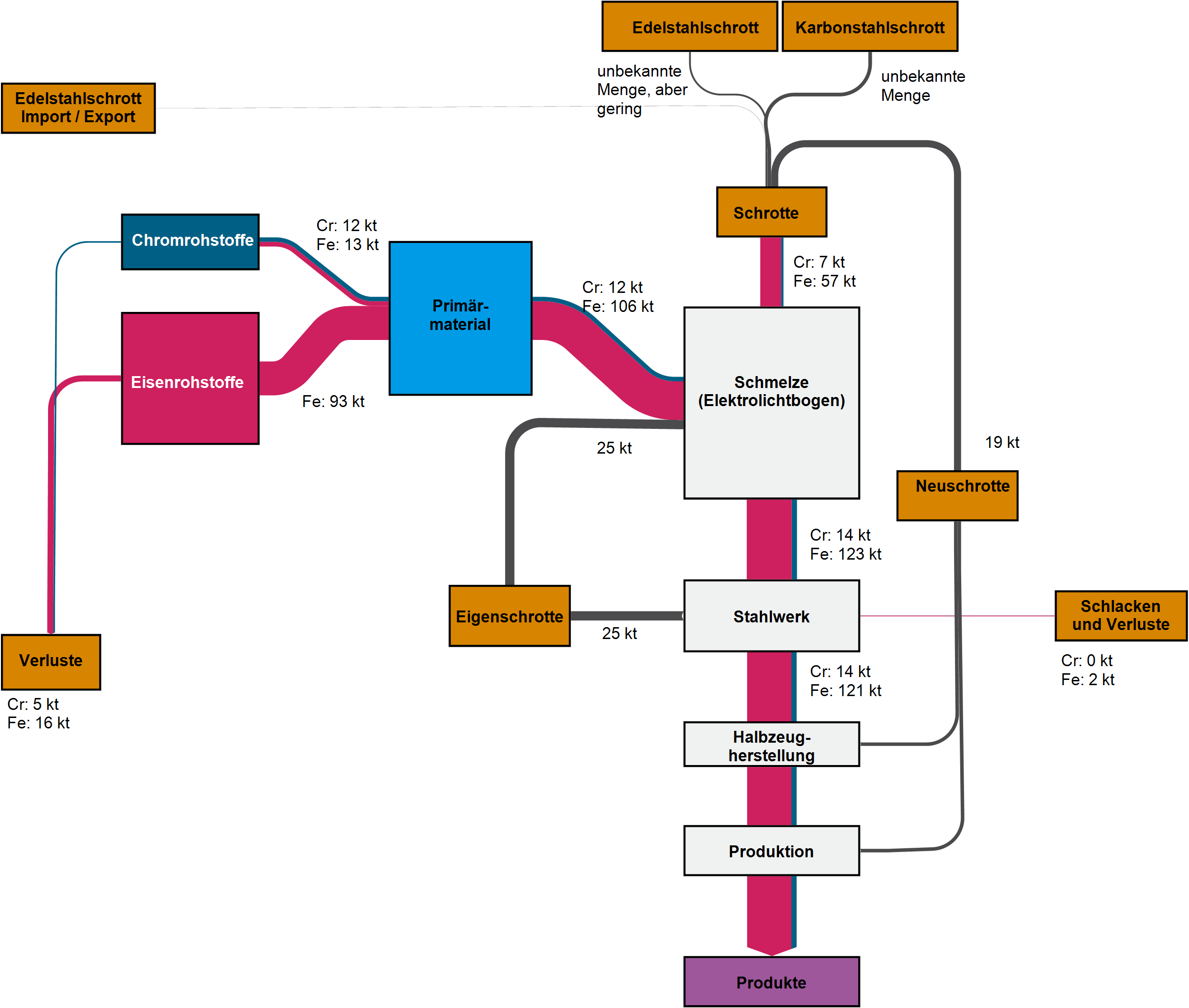
Edelstahl wird in Elektrolichtbogenöfen erschmolzen. Zur Herstellung von rostfreiem Edelstahl wird sowohl auf Schrott als auch auf Primärrohstoffe zurückgegriffen. Getrennte Primär- und Sekundärproduktionsrouten bestehen bei rostfreiem Edelstahl somit nicht. Es kommen Eigenschrotte, Neuschrotte und Altschrotte zum Einsatz. Mit dem Einsatz von Edelstahlschrotten werden nicht nur primäre Eisenrohstoffe, sondern insbesondere auch ressourcenintensive Legierungsmetalle wie Nickel und Mangan eingespart. Neben Edelstahlschrott kann auch Karbonstahlschrott eingesetzt werden. Ein wichtiges Kriterium zur Erfassung der verschiedenen Edelstahlsorten sind ihre magnetischen Eigenschaften. Die austenitischen Edelstähle (CrNi und CrMn) sind nicht ferromagnetisch und können daher gut von anderen Stählen unterschieden werden.

 

Verwertung und Produktion in Deutschland

Die nachfolgenden Galerieboxen enthalten Sankey-Diagramme der im Projekt ReSek abgeschätzten Edelstahlstoffströme in Deutschland für das Jahr 2013. Gezeigt wird Edelstahl rostfrei in den drei Legierungsgruppen CrNi-Stahl (300er/austenitisch), CrMn-Stahl (200er/austenitisch) und Cr-Stahl (400er/ferritisch). Hinterlegt sind ebenfalls die Sankey-Darstellungen für 2007 und eine Fortschreibung der Entwicklung für 2015. Eine weiterführende Erklärung zu den Stoffströmen und Modellannahmen ist dem Projektbericht ReSek (FKZ 3714 93 330 0) zu entnehmen.

 

Chromstahl

Chromstahl
Chromstahl
Quelle: Umweltbundesamt

Stoffströme Cr-Edelstahl in Deutschland

<>
  1. Abbildung 1: Stoffströme Cr-Edelstahl in Deutschland 2013
  2. Abbildung 2: Stoffströme Cr-Edelstahl in Deutschland 2015
  3. Abbildung 3: Stoffströme Cr-Edelstahl in Deutschland 2007
 

Chromnickelstahl

Chromnickelstahl
Chromnickelstahl
Quelle: Umweltbundesamt
 

Stoffströme CrNi-Edelstahl in Deutschland

<>
  1. Abbildung 1: Stoffströme CrNi-Edelstahl in Deutschland 2013
  2. Abbildung 2: Stoffströme CrNi-Edelstahl in Deutschland 2015
  3. Abbildung 3: Stoffströme CrNi-Edelstahl in Deutschland 2007
 

Chrommanganstahl

Chrommanganstahl
Chrommanganstahl
Quelle: Umweltbundesamt
 

Stoffströme CrMn-Edelstahl in Deutschland

<>
  1. Abbildung 1: Stoffströme CrMn-Edelstahl in Deutschland 2013
  2. Abbildung 2: Stoffströme CrMn-Edelstahl in Deutschland 2015
  3. Abbildung 3: Stoffströme CrMn-Edelstahl in Deutschland 2007
 

Produktion auf Basis von Schrotteinsatz

Die folgenden Tabellen geben die Produktionsmengen aus  Edelstahlschrotten, die zur Bilanzierung berücksichtigten Substitutionsäquivalente sowie eine Zeitreihe der angenommenen Schrotteinsatzmengen wieder.

<>
 

Verwertungseffekte

Aus den abgeschätzten Schrotteinsatzmengen ergeben sich folgende Zeitreihen für die Indikatoren DIERec, DERec und ⁠KEA⁠-Saldo.

Tabelle 3: Verwertungseffekte für rostfreien Edelstahl 2007 – 2015
Tabelle 3: Verwertungseffekte für rostfreien Edelstahl 2007 – 2015
Quelle: Umweltbundesamt edelstahl_tabellen.xlsx
 

Datenquellen und Annahmen zur Ermittlung der Indikatoren

Im Folgenden werden die detaillierten Annahmen zur Bilanzierung und Berechnung der Indikatoren beschrieben.

Edelstahl Tabelle 4: Datenquellen und Annahmen zur Ermittlung der Indikatoren
Edelstahl Tabelle 4: Datenquellen und Annahmen zur Ermittlung der Indikatoren
Quelle: Umweltbundesamt edelstahl_tabellen.xlsx
Artikel:
Drucken
Schlagworte:
 Edelstahl