Aluminium

Alumiumzum Vergrößern anklicken
Aluminium
Quelle: Umweltbundesamt

Aluminium wird als Leichtmetall insbesondere im Bau-, Transport und Verpackungsbereich eingesetzt. Es werden häufig Legierungen genutzt, bei denen die Elemente Kupfer, Magnesium, Mangan, Silizium und Zink zumeist in geringen Konzentrationen eingesetzt werden. Insgesamt werden mehr als 200 verschiedene Aluminiumlegierungssorten verwendet.

Inhaltsverzeichnis

 

Hinweise zum Recycling

Aufgrund des unedlen Charakters von Aluminium sind die Begleitelemente des Aluminiums in der Regel edler, was eine Reinigung durch Raffination erschwert, und die Legierungselemente im Aluminium verbleiben. Die Kenntnis der Legierungszusammensetzung der verarbeitenden Schrotte ist daher von großer Bedeutung. Es werden die drei grundlegenden Qualitäten Hüttenaluminium (> 99% Al), Aluminiumknetlegierungen (Al ~ 97%) und Aluminiumgusslegierungen (Al > 87%) unterschieden. Bei der Aufarbeitung von Altschrotten sind Sortiertechnologien erforderlich, bei denen eine Werkstofferkennung stattfindet.

In der Sekundärproduktionskette kann zwischen drei Verfahrenswegen unterschieden werden:

  1. Altschrotte werden in der Regel in Refinern zu Gusslegierungen oder Deoxidationsaluminium verarbeitet. Auch wenig definierte Neuschrotte, die bei der Produktherstellung aus Halbzeugen anfallen, werden anteilig wie Altschrotte in Refinern behandelt.
  2. Saubere Neuschrotte bzw. sortenreine Altschrotte mit geringen Verunreinigungen werden in Umschmelzwerken (Remeltern) wiedergewonnen und zu Knetlegierungen verarbeitet.
  3. In Gießereien fallen Produktionsabfälle überwiegend rein und in definierter Form an. Diese Neuschrotte werden üblicherweise direkt in den Schmelzöfen eingesetzt und sind nicht in veröffentlichten Schrottbilanzen enthalten.

Verwertung und Produktion in Deutschland

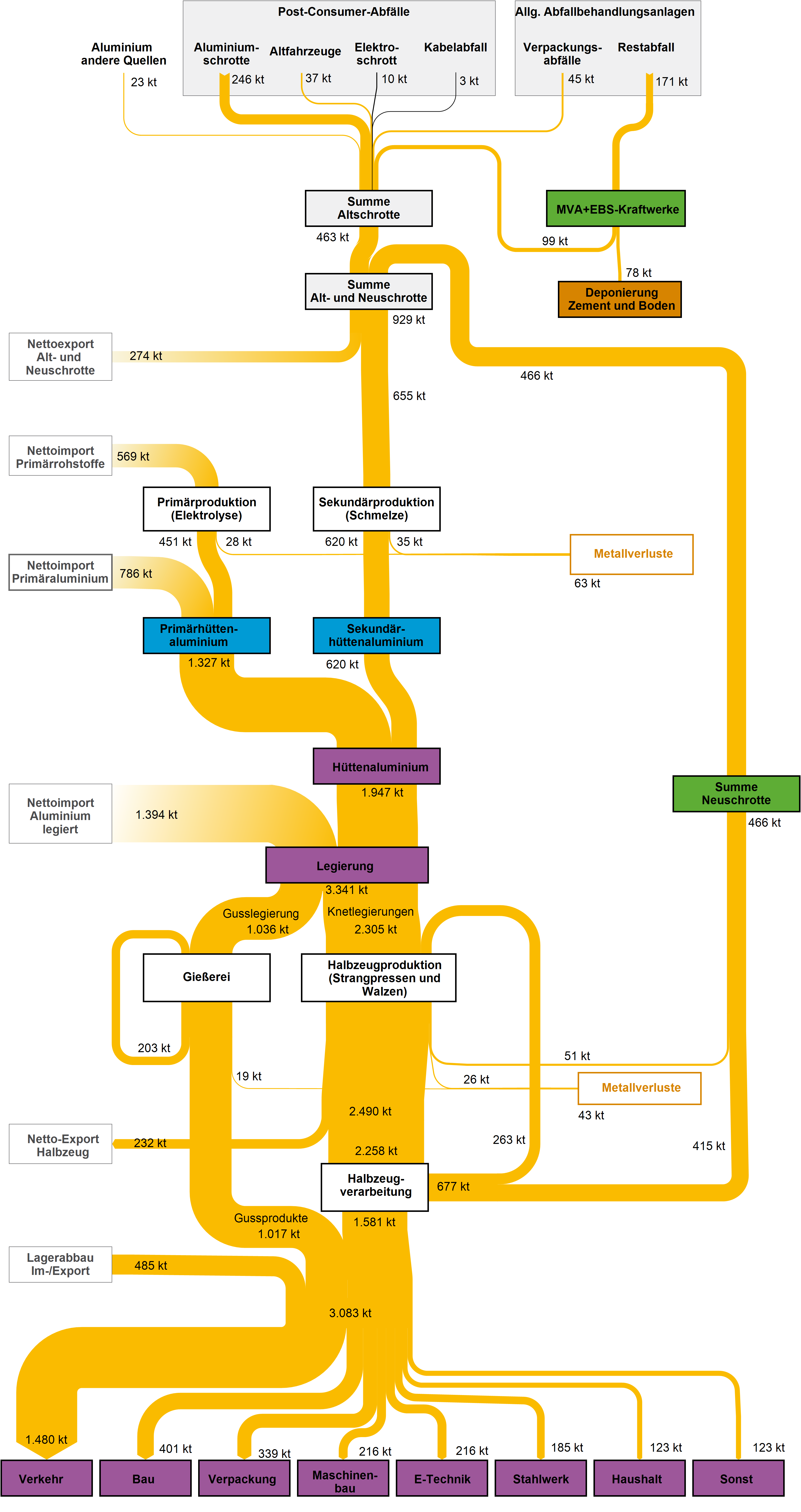
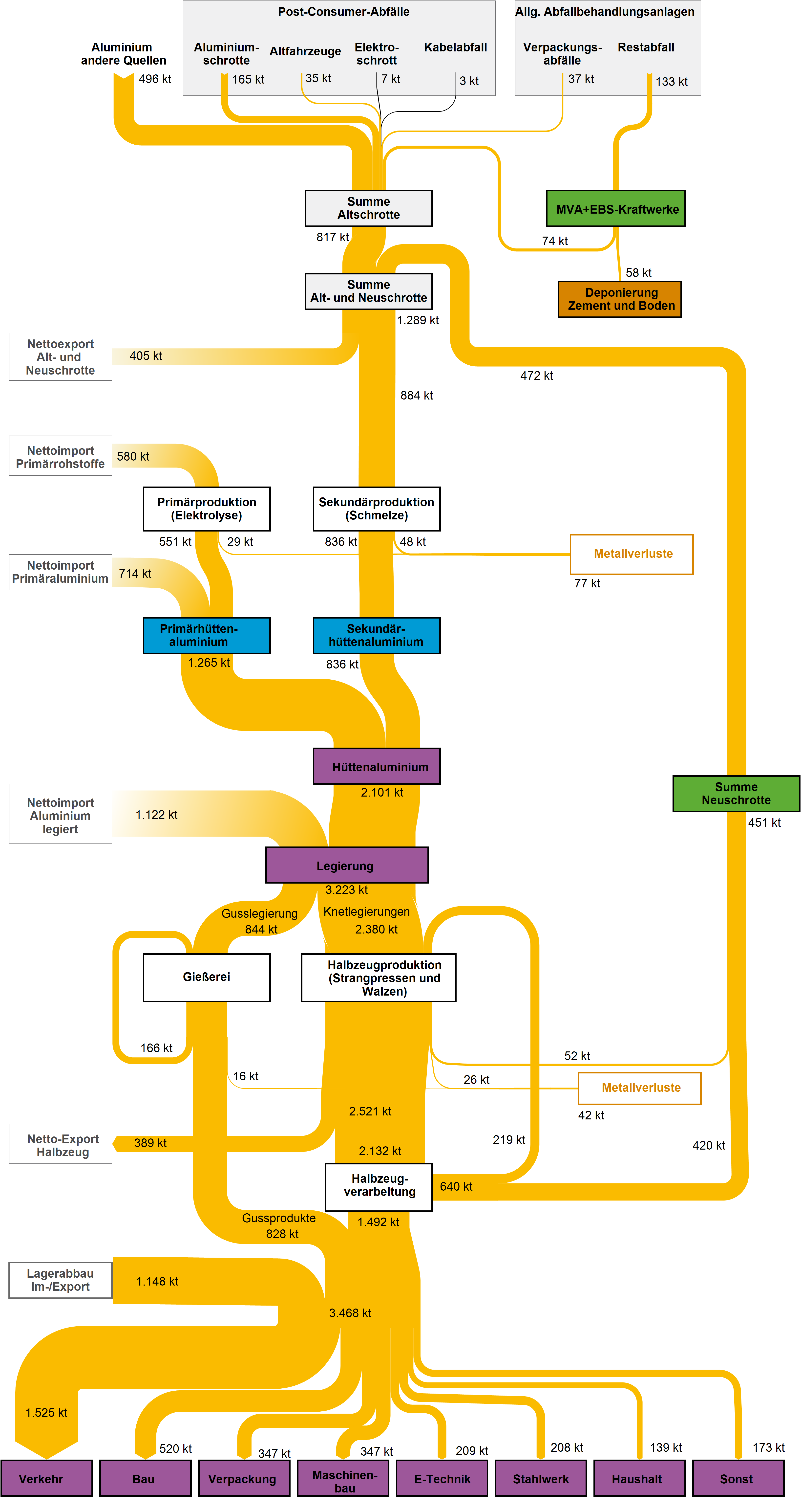
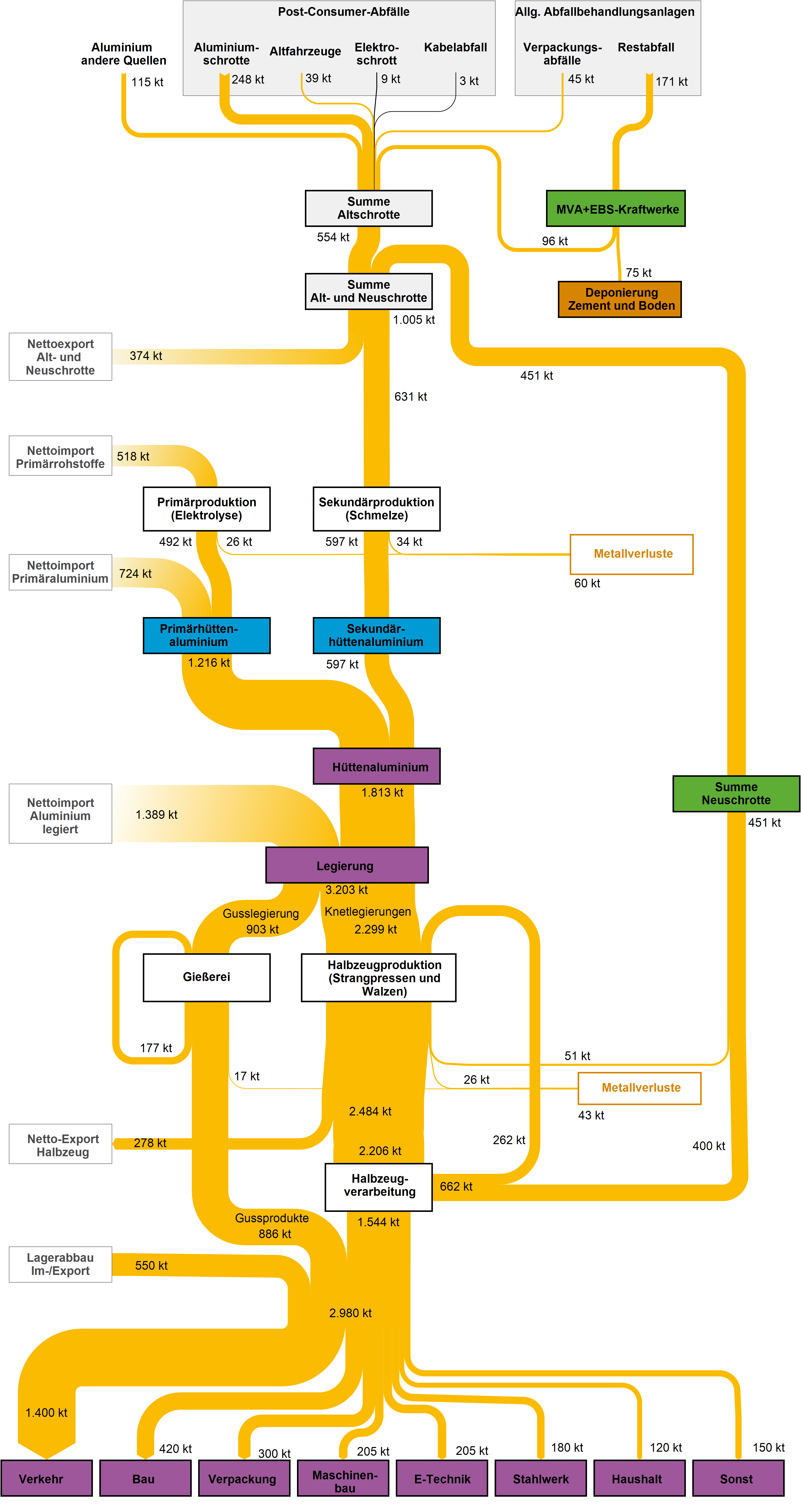
Das nachfolgende Sankey-Diagramm gibt einen Überblick über die im Projekt ReSek abgeschätzten Aluminiumstoffströme in Deutschland für das Jahr 2013. Hinterlegt sind in der Galeriebox ebenfalls die Sankey-Darstellungen für 2007 und eine Fortschreibung der Entwicklung für 2015. Eine weiterführende Erklärung zu den Stoffströmen und Modellannahmen ist dem Projektbericht ReSek (FKZ 3714 93 330 0) zu entnehmen.

Stoffströme Aluminium in Deutschland

<>
  1. Abbildung 1: Stoffströme Aluminium in Deutschland 2013
  2. Abbildung 2: Stoffströme Aluminium in Deutschland 2015
  3. Abbildung 3: Stoffströme Aluminium in Deutschland 2007
 

Sekundärproduktion

Die folgenden Tabellen geben die Sekundäraluminiumerzeugnisse in Deutschland aus inländischen Aluminiumschrotten, die zur Bilanzierung berücksichtigten Substitutionsäquivalente sowie eine Zeitreihe der angenommenen Verwertungsmengen wieder.

<>
 

Verwertungseffekte

Aus den abgeschätzten Verwertungsmengen ergeben sich folgende Zeitreihen für die Indikatoren DIERec, DERec und ⁠KEA⁠-Saldo.

Tabelle 3: Verwertungseffekte für Aluminium 2007 – 2015
Tabelle 3: Verwertungseffekte für Aluminium 2007 – 2015
Quelle: Umweltbundesamt aluminium_tabellen.xlsx
 

Datenquellen und Annahmen zur Ermittlung der Indikatoren

Im Folgenden werden die detaillierten Annahmen zur Bilanzierung und Berechnung der Indikatoren beschrieben.

Tabelle 4: Datenquellen
Tabelle 4: Datenquellen
Quelle: Umweltbundesamt
Artikel:
Drucken
Schlagworte:
 Aluminium