Skip to main content Skip to main menu Skip to footer

Ökosystemintegrität

Bild eines naturnahen Waldgersten-Buchenwald mit Humusform Mull
Waldgersten-Buchenwald
Source: Gerhard Hofmann

Welche Bäume, sonstige Pflanzen- und Tierarten in einem Wald leben, wieviel Holz heranwächst und was der Wald sonst in der Natur und für Menschen leistet, hängt von Standortfaktoren wie Boden und Klima ab. Wie weit Klimawandel und Stickstoffeinträge die Strukturen, Funktionen und Leistungen von Wäldern verändern, kann mit dem „Bewertungskonzept für die Ökosystemintegrität“ eingeschätzt werden.

Table of contents

Einleitung

Ökosysteme setzen sich aus unbelebten und belebten Komponenten zusammen, die in vielfältigen Wechselwirkungen miteinander stehen und somit eine „funktionale Einheit“ bilden.
Durch dieses komplexe Zusammenspiel sind Ökosysteme in der Lage, für ihre eigene Regeneration und Entwicklung zu sorgen (zum Beispiel durch Kreislaufführung pflanzenverfügbarer Nährstoffe und Energie sowie Weitergabe genetischer Informationen) und Leistungen für den Naturhaushalt und den Menschen zu erbringen (zum Beispiel die Produktion von Rohstoffen und Nahrungsmitteln, Filterung von Schadstoffen, Regulierung des Wasserhaushalts). Wirken intensive Bewirtschaftung, ein verändertes Klima oder stoffliche Belastungen auf Ökosysteme ein, verändern sie ihre Eigenschaften und somit auch ihre Funktionen und Leistungen. Die sogenannten „Gratisdienstleistungen“ der Natur sind unverzichtbar für den Menschen. Über den  Arten- oder Biotopschutz hinaus gilt es, diese Funktionen und Leistungen der Ökosysteme zu schützen.
Gesunde, sehr gut funktionierende Ökosysteme zeichnen sich durch weitgehend ungestörte Abläufe der natürlichen Prozesse aus. Sie sind anpassungsfähig an wechselnde Umweltbedingungen und widerstandsfähig gegen Stress, zum Beispiel Trockenheit. Die Bodeneigenschaften sowie die Zusammensetzung der Pflanzen- und Tierwelt entsprechen dem natürlichen Standortpotenzial. Diese Ökosysteme können sich selbst organisieren und regenerieren, ohne Eingriffe durch den Menschen. Diese Fähigkeit wird als Ökosystemintegrität bezeichnet, siehe Definition unten.

Als Ergebnis zweier Forschungsvorhaben des Umweltbundesamtes mit Fokus auf Waldökosysteme liegen praxisreife Methoden vor, mit denen Anwender bewerten können, ob die Integrität von Waldökosystemen hinsichtlich ihrer Stoff- und Wasserhaushalte, ihrer biologischen Vielfalt und Anpassungsfähigkeit (Resilienz) gefährdet ist. Der Fokus liegt insbesondere auf den langfristigen Wirkungen von Stickstoffeinträgen aus der Atmosphäre und Klimaänderungen auf die Ökosystemintegrität. Die Bewertung dient dazu, wissenschaftlich begründete, tragfähige Maßnahmen für die Erhaltung oder Verbesserung des Zustands von Ökosystemen ableiten zu können, darunter Maßnahmen der Luftreinhaltung, der Bewirtschaftung und Klimaanpassung.

Was ist „Ökosystemintegrität“?

Der Begriff „Integrität“ steht im naturwissenschaftlichen Kontext für Ungestörtheit, innere Konsistenz beziehungsweise ungestörte Funktionsabläufe. In den Forschungsvorhaben, in dem ein „Bewertungskonzept für die Ökosystemintegrität“ entwickelt und beispielhaft angewendet wurde, ist Ökosystemintegrität definiert als Fähigkeit eines Ökosystems, seine Strukturen und Funktionen aufrechtzuerhalten. Als Merkmale der Ökosystemintegrität gelten dabei Selbstorganisationsfähigkeit, Funktionalität und Übereinstimmung abiotischer und biotischer Eigenschaften mit dem natürlichen Standortpotenzial. Die Integrität in diesem Sinne kann ein Ökosystem nur dann deutlich ausbilden und erhalten, wenn es selbst und seine Umgebung nicht oder nur geringfügig durch den Menschen beeinflusst wird und somit „naturnahe“ Strukturen (einschließlich Artenzusammensetzung) und Funktionen besitzt.

Wie hängen Strukturen, Funktionen und vom Menschen veränderte äußere Bedingungen zusammen?

Zu den Strukturen eines Waldes gehören zum Beispiel Boden- und Geländeeigenschaften, Arten- und  Altersklassenzusammensetzung der Bäume und Sträucher, durch die eine bestimmte vertikale Schichtung und ein dreidimensionales Mosaik von Lebensräumen entstehen und sich die Arten ansiedeln, für die diese Lebensräume geeignet sind. Die Ausprägung der natürlichen Standorteigenschaften und –strukturen mit ihrer Vielfalt ist die Basis für die Funktionen der Ökosysteme im Naturhaushalt und die darauf beruhenden Leistungspotenziale für den Menschen. Sowohl die Strukturen als auch die Funktionen und Leistungspotenziale werden durch menschliche Einflüsse verändert. Damit können Beeinträchtigungen der Ökosystemintegrität einhergehen, indem sich ein weniger naturnaher Zustand einstellt. Beispielsweise kann es durch Klimaänderung zu hohen Temperaturen und Dürrephasen in der Vegetationsperiode kommen, so dass einige Baumarten schlechter wachsen, weniger Kohlenstoff binden oder unter Umständen im betrachteten Gebiet gar nicht mehr existieren können. Das hat Konsequenzen für die Holzproduktion und die Kohlenstoffbindung (Klimaschutz). Es ändern sich aber auch die Lebensräume für andere Pflanzen- und Tierarten. Stickstoffeinträge, die in Wäldern praktisch ausschließlich aus der Luft kommen, wirken versauernd und eutrophierend. Das kann die Filterwirkung des Waldbodens für Inhaltsstoffe im versickernden Wasser beeinträchtigen, zu Nährstoffungleichgewichten und ebenfalls zu Veränderungen der Artenzusammensetzung führen. Mit der Bewirtschaftung, unter anderem der vom Menschen gesteuerten Baumartenzusammensetzung, den Pflege- und Schutzmaßnahmen greift der Mensch direkt in die Struktur von Waldökosystemen ein und verändert damit immer auch Funktionen und Leistungspotenziale.

Welche Strukturen und Funktionen werden bewertet?

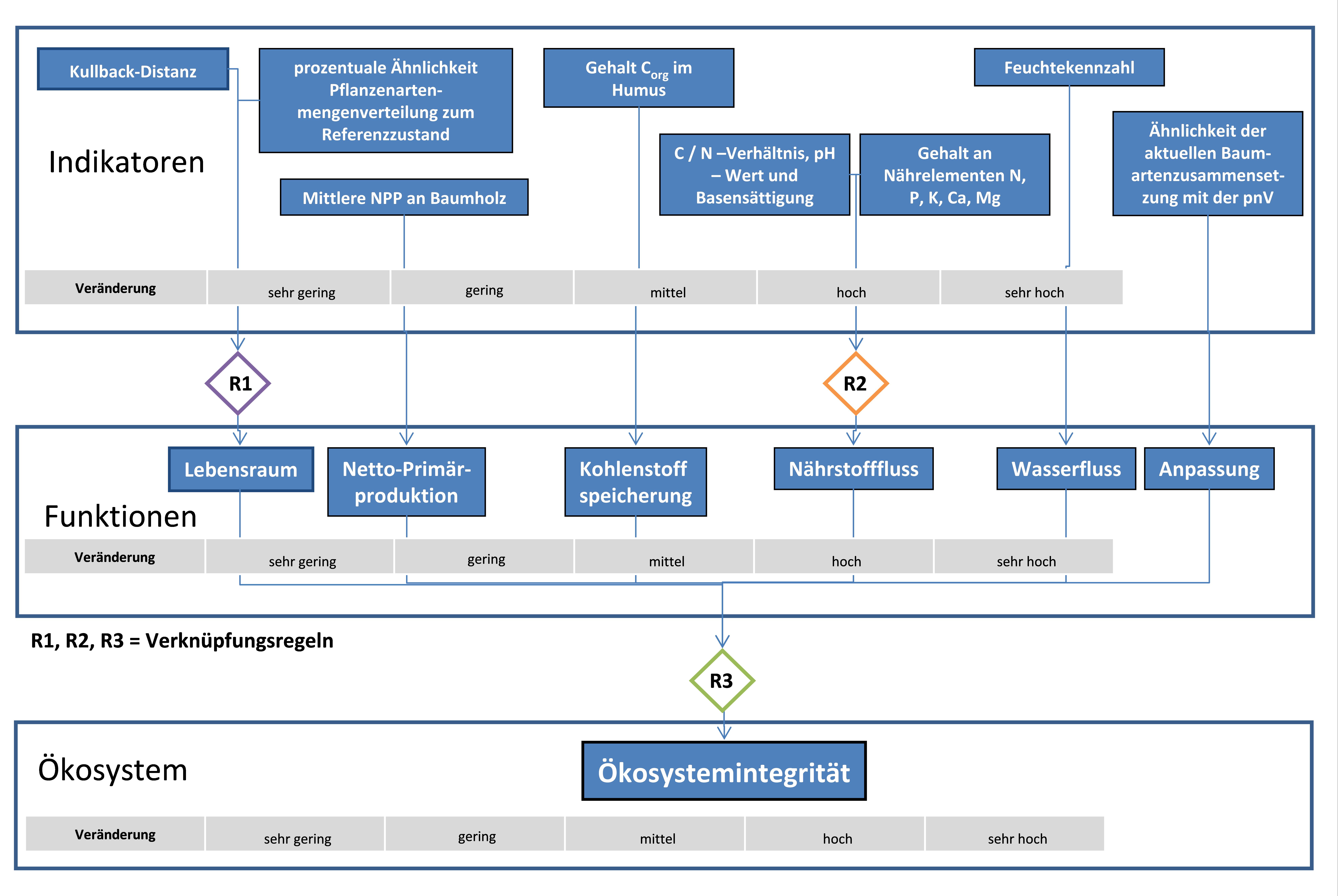
Unter „Strukturen und Funktionen von Ökosystemen“ lassen sich sehr vielfältige Aspekte betrachten, so dass eine allumfassende Bewertung kaum praktikabel ist. Das in dem Forschungsvorhaben entwickelte Bewertungskonzept beschränkt sich deshalb auf bestimmte Eigenschaften oder Zustände und Entwicklungen des Stoff-, Wasser- und Energiehaushaltes, der biologischen Vielfalt auf der Artebene sowie auf die Anpassungsfähigkeit an Änderungen äußerer Bedingungen (Klima, Stoffeinträge). Bereits in einem Vorläufervorhaben (Jenssen et al. 2013, UBA-Texte 87/2013) wurden sechs Indikatoren für Zustände bzw. Funktionen ausgewählt. Sie sind in der folgenden Tabelle aufgeführt.

Da sich Waldökosysteme in ihren Strukturen und Funktionen zum Teil deutlich unterscheiden, ist es für die Bewertung notwendig, Wälder mit ähnlichen Eigenschaften als Ökosystemtypen zusammenzufassen. Es wurden mehr als einhundert Waldökosystemtypen im Hinblick auf ihre Strukturen und Funktionen klassifiziert und für Deutschland kartiert. Um diese Vielfalt für Anwender handhabbar zumachen, stehen Anwendern des Bewertungskonzepts neben dem Abschlussbericht zwei wichtige Handreichungen zur Verfügung: Ein „Bestimmungsschlüssel für Wald- und Forstökosystemtypen Deutschlands“ und eine praxisorientierte „Anleitung zur Beurteilung der Integrität von Wald- und Forstökosystemtypen in Deutschland“.

Regelbasierte Einstufung der Ökosystemintegrität

Die Bewertung erfolgt, indem zu einem bestimmten Zeitpunkt erhobene oder für die Zukunft modellhaft projizierte Werte mit ökosystemtypspezifischen Referenzwerten verglichen werden. Als Referenzwerte werden Mess- bzw. Erhebungswerte aus der Zeit vor 1990 verwendet, zurückreichend bis in die 1960er Jahre und zum Teil davor. Zwar zeigten sich in dieser Ära die Symptome des Klimawandels noch nicht so deutlich wie heute, doch sind die Waldökosysteme großenteils durch die Bewirtschaftung (z. B. Baumartenwahl) und über Jahrzehnte währende anthropogene Stoffeinträge bereits gegenüber dem natürlichen Zustand verändert. Deshalb ist dieser Referenzzustand ein historischer Vergleichsmaßstab. Er kann in dieser Bewertung jedoch nicht als anzustrebender Idealzustand gewertet werden und die Ergebnisse des „Soll-/Ist-Vergleichs“ bedürfen immer einer Interpretation im Einzelfall.
Zur Einstufung der Veränderung der Ökosystemintegrität werden fünf Stufen – von sehr gering bis sehr hoch – unterschieden. Die Bewertung, also die Zuordnung der Zustandsdaten zu diesen Stufen erfolgt auf drei Ebenen

  • Indikatorebene,
  • Funktionsebene,
  • Gesamtzustand.
Grundschema zur Beurteilung der Ökosystemintegrität Grundschema zur Beurteilung der Ökosystemintegrität
Source: S. Nickel / Universität Vechta

Welche wissenschaftlichen Grundlagen flossen in das Bewertungskonzept für die Ökosystemintegration ein?

Datengrundlagen für die Beschreibung von Referenzzuständen für 60 Wald- und Forstökosystemtypen sind vorhandene bundesweite, georeferenzierte  Erhebungen und zum Teil bereits in Kartendarstellungen aggregierte Informationen zu Bodeneigenschaften, Klima, Orografie, potenziell natürlicher Vegetation, Landnutzung, Artenvorkommen und anderen Faktoren. Aktuelle und historische „Ist-Zustände“ werden aus Ergebnissen von Umweltbeobachtungsprogrammen, insbesondere der Umweltbeobachtung (Level 1 und Level 2) und der Bodenzustandserhebung im Wald (hier noch BZE1) generiert. Daneben flossen Ergebnisse anderer Untersuchungen, darunter zahlreiche eigene Vegetations- und Bodenuntersuchungen der Autor*innen in die Datenbasis ein.
Der nun vorliegende Abschlussbericht (Schröder et al. 2019, UBA-TEXTE 97/2019) umfasst des weiteren Untersuchungen

  • zur Validierung des Zeigerwertmodells des Waldkunde-Instituts Eberswalde (W.I.E.), das in dem Bewertungskonzept eine zentrale Rolle spielt,
  • zur Quantifizierung von Oberbodenparametern und Bestimmung des Ökosystemtyps aus Vegetationsstrukturen,
  • zur Regionalisierung der Ökosystemtypen und der dabei erzielten Genauigkeit
  • zur Projektion zukünftiger Bodenzustände (Nährstoff- und Säurestatus, Wasserhaushalt) mit Hilfe des einfachen dynamischen Modells VSD+ an ausgewählten Standorten
  • zu methodischen Erweiterungen zum Indikator Bodenfeuchte durch ein fuzzy-regelbasiertes Modell

Wofür können Anwender das Bewertungskonzept nutzen?

Bisher handelt es sich bei dem Konzept zur Bewertung der Ökosystemintegrität um eine wissenschaftlich motivierte Methodenentwicklung („Vorlaufforschung“), das heißt, bisher gibt es kein gesetzliches Instrument, das seine Anwendung explizit fordert. Allerdings verlangt zum Beispiel die Biodiversitätsstrategie der Europäischen Union im Ziel 2, Maßnahme 5, dass die Mitgliedsstaaten Ökosystemzustände und –leistungen erfassen, kartieren und bewerten. Dafür liefert das Bewertungskonzept für die Ökosystemintegrität wichtige methodische Grundlagen, die vorhandene Ansätze für das „Mapping and Assessment of Ecosystem Services“ (MAES) ergänzen können.
Das Bewertungskonzept für die Ökosystemintegrität unterscheidet sich von anderen, bereits länger etablierten Bewertungen von Ökosystem- oder Biozönosezuständen vor allem durch den auf Ökosystemfunktionen bezogenen Ansatz und die integrative Betrachtung der dafür entwickelten Indikatoren. Es kann eine wertvolle Ergänzung zu stärker naturschutzfachlichen ausgerichteten Bewertungen von Ökosystemen oder Schutzgebieten, zum Beispiel nach der Flora-Fauna-Habitat-Richtlinie (Richtlinie 92/43/EWG), sein.
In den Arbeitsprogrammen der Genfer Luftreinhaltekonvention wird zunehmend eine integrierte Wirkungsbetrachtung angestrebt. Dabei sollen die kombinierten Wirkungen mehrerer Schadstoffe, und Wechselwirkungen mit Klimawandel und Bewirtschaftung auf Ökosystemzustände und die Biodiversität betrachtet werden. Auch dafür liefert das hier vorgestellte Bewertungskonzept gute Grundlagen und Anknüpfungspunkte.

Wie kann das Bewertungskonzept weiterentwickelt werden?

Die wissenschaftlichen Grundlagen und Methoden bieten vielfältige Ansatzpunkte für Weiterentwicklungen, zum Beispiel

  • können weitere Indikatoren einbezogen werden, sofern dafür ausreichende Datengrundlagen vorhanden sind. So scheitert derzeit die Einbeziehung von Indikatoren für den Zustand des Bodenlebens - als wichtiger Steuergröße für den Stoffhaushalt in Waldböden - an der nicht ausreichenden Datenbasis. Das kann sich jedoch zukünftig durch innovative Methoden der Biodiversitätsforschung ändern, zum Beispiel durch verstärkte Anwendung des DNA-Barcoding.
  • könnte zukünftig durch weiterentwickelte Methoden der Fernerkundung (Baumartenerkennung) die Kartierungsgenauigkeit der Waldökosystemtypen erhöht werden.
  • können mit Hilfe der inzwischen veröffentlichten Ergebnisse der 2. Bodenzustandserhebung im Walde (BZE2) Entwicklungstrend der Ökosystemzustände ermittelt und die Bewertungen mit dem bisherigen Bewertungskonzept überprüft werden.

Die im Forschungsvorhaben verwendeten Datengrundlagen sind ausführlich dokumentiert.

Associated content

Links

Publications

Related contents

Tags

Short link: www.umweltbundesamt.de/n75403en